1. 首页
  2. 政策信息

2023年第一季度政策汇编

发布时间:2023-04-08
作者:BCIIFA
来源:BCIIFA

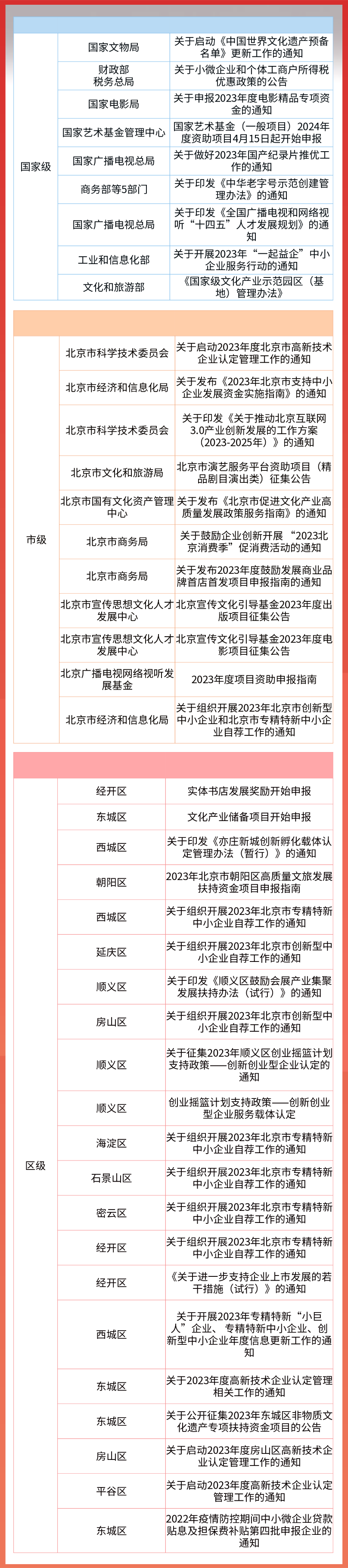
《2023年第一季度汇编》收录第一季度中央、北京市及各区政府已出台的文化相关政策共计41篇,其中国家级9项,市级11项,区级21项。主要内容包含行业规划、文化产业政策和文化产业资金申报等,各项政策均在有效期内。

具体内容请参考下方政策要点,识别二维码可阅读政策原文。想要了解更多文化产业政策,请关注【北京文化产业投融资协会】公众号。


政策概览


图片