1. 首页
  2. 政策信息

2022年第四季度政策汇编

发布时间:2023-01-09
作者:BCIIFA
来源:BCIIFA

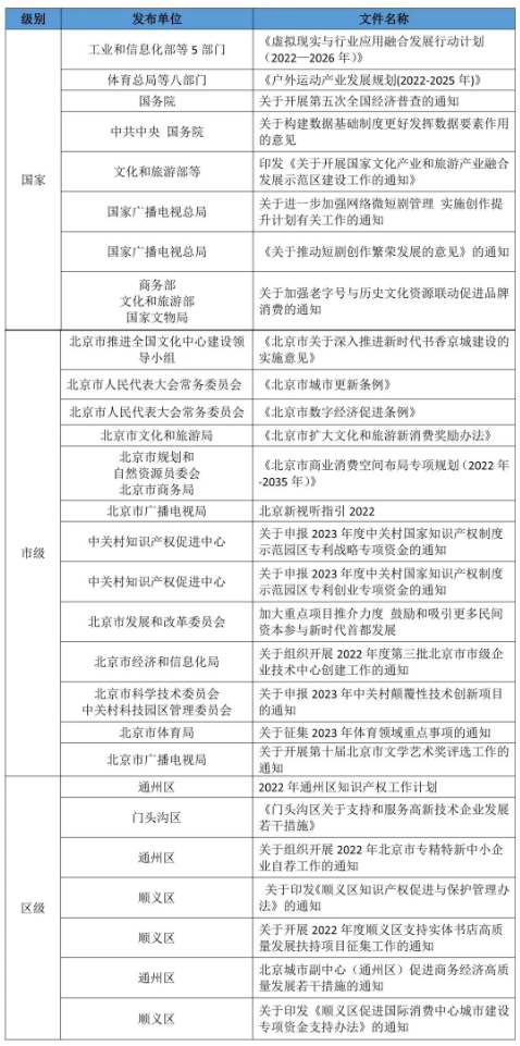
《2022年第四季度汇编》收录第四季度中央、北京市及各区政府已出台的文化相关政策共计30篇,其中国家级8项,市级15项,区级7项。主要内容包含行业规划、文化产业政策和文化产业资金申报等,各项政策均在有效期内。


以下为本期政策汇编目录。具体内容请请关注【北京文化产业投融资协会】公众号。


image.png